The DNA damage response (DDR) is a network of cellular pathways that sense, signal and repair DNA lesions. Defects in the DDR can result in mutations and genome instability, and can lead to diseases such as cancer. We employ a cross-disciplinary systems biology-based approach that encompasses genetics, proteomics, microscopy and bioinformatics in yeast, mouse and human/patient cells to identify the proteins that constitute DDR pathways, and study their impact on genome stability maintenance, human disease and treatment options.

News

7 February 2025

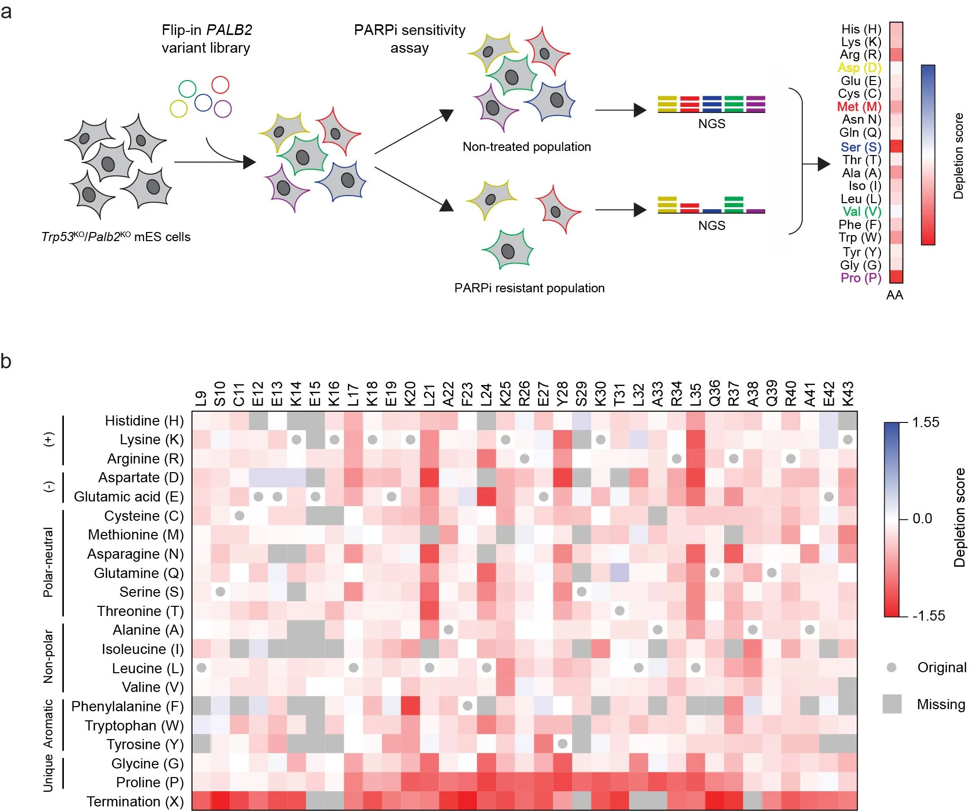
PALB2 is an essential DNA repair gene, and loss of its function substantially increases breast cancer risk. However, the risk associated with many missense variants has remained unknown. In a new paper out in Nature Communications, we present a site‑saturation functional screens of 6,718 PALB2 missense variants. We studied their impact of DNA repair, thereby classifying variants as functional, intermediate, or damaging. Burden analysis showed that damaging missense variants confer a breast cancer risk comparable to loss-of function mutations, providing a robust framework for the clinical interpretation of PALB2 missense variants. Thanks to all co-authors for a fantastic collaboration, particularly former PhD student Rick Boonen who spearheaded the work, and Maaike Vreeswijk who co-supervised the project. We are grateful to KWF for financially supporting our work!

16 December 2025

Verry happy and thankful that the Dutch Cancer Society (KWF)/Alpe d'Huzes has decided to fund our research. We aim to determine how disabling Fanconi anemia proteins can kill BRCA1-deficient cancer, paving the the way for a new personalized treatment for BRCA1-patients!

7 February 2025

Our new paper is out in Nature Communications! We present Replication IDentifier (Repli-ID), an approach to identify proteins that affect DNA replication. Follow-up studies on two hits from Repli-ID, Lge1 and Rox1, linked epigenetic and metabolic pathways to DNA replication. Great work by Sophie van der Horst and (former PhD student) Leonie Kollenstart in collaboration with Andrei Chabes lab.

12 December 2024

Our Dutch Cancer Society (KWF Kankerbestrijding) grant application to implement a custom-made functional test for genetic diagnostics of variants of uncertain significance in BRCA1, BRCA2 or PALB2 was funded!.

5 December 2024

We contributed to a collaborative paper with Fritz Roth’s lab, which was published in the American Journal of Human Genetics. In this paper, a comprehensive missense variant effect map is provided that contributes to our understanding of both known and yet-to-be-observed CHK2 variants in cancer.

16 August 2024

Our new paper is out in Nature Communications! We show that Fanconi anemia proteins play an important role during homologous recombination by promoting CtIP-dependent end resection at DNA double-strand breaks.

Great work by Bert van de Kooij and Fenna van der Wall in collaboration with the labs of Matthias Altmeyer, Marcel van Vugt and Mike Yaffe (with whom we initiated the project).

24 June 2024

Haico van Attikum organized the EMBO Workshop “Chromatin Dynamics and Nuclear Organization in Genome Maintenance”, which was held from June 17-20 at the beautiful Naturalis Biodiversity Center. More than 150 participants from all regions across the world were welcomed to discuss ground-breaking new discoveries in DNA repair, transcription, DNA replication and nuclear organization in the context of chromatin and disease. The level of science, vibrant interactions and venue were fantastic. Thanks to the co-organisers (Gaelle Legube, Sophie Polo Philipp Oberdoerffer, Evi Soutoglou), our secretariat and all sponsors (EMBO, Labex Who Am I?, Novogene, NEB, Twist Biosciences, Epicypher, Springer, Lumicks) for making this workshop an unforgettable experience!

Images 2nd and 3rd row © Matthia Altmeyer

29 January 2024

Haico van Attikum gave a public lecture "Repairing DNA damage: what does that mean for you?" at the beautiful Diligentia theater in The Hague. Thanks to the Royal Society of Physics, Diligentia.

Bottom image © 2024 Omroep West

23 January 2024

Our new paper is out in Molecular Cell! We show that loss of EXO1-dependent repair of DNA breaks by single-strand annealing (SSA) is a vulnerability of BRCA1-deficient (cancer) cells.

Great work by Bert van de Kooij, Anne Schreuder and Raphael Pavani in collaboration with the labs of Edwin Cuppen, Martijn Luijsterburg, Marcel van Vugt, Andre Nussenzweig and Sylvie Noordermeer (with whom we led the project).

8 January 2024

Amber van Landschoot started as a Msc student in our lab. During her internship she will will setup new approaches for the functional analysis of spliceogenic variants in the cancer susceptibility gene CHEK2 to better understand the association between loss of CHEK2 function and cancer risk.

1 January 2024

Mandy Erkelens started as a new postdoc on a ENW-M1 funded project in our lab. She will study the mechanistic role a newly protein, ZNF384, that we found to play a role in DNA double-strand break repair by non-homologous end-joining (Singh et al., Nat. Commun., 2021)

21 December 2023

EMBO workshop

The EMBO workshop "Chromatin dynamics and nuclear organisation in genome maintenance" will take place from June 17-20, 2024, in Leiden, the Netherlands. Check our fantastic list of speakers and register before April 1, 2024 at https://meetings.embo.org/event/24-chromatin-dynamics. Speaker slots available!

11 October 2023

Postdoc position available

When breaks in our DNA are not repaired efficiently or correctly, diseases such as cancer can arise. DNA breaks can have different structures and occur in different parts of our DNA. How the DNA repair machinery deals with the structure and context of a DNA break and how this influences the repair process is largely unclear. We will use a combination of advanced cellular, genomics and biochemical analyses to study whether a newly discovered repair protein, zinc-finger 384, plays a heroic role in this. For this Dutch Research Council (NWO)-funded project, we are seeking a highly motivated postdoc.

Apply here
Closes: October 25th, 2023

1 May 2023

Fatma Özgün started as a new postdoc on a KWF-funded project in our lab. She will setup new approaches for the functional analysis of genetic variants in the cancer susceptibility gene CHEK2 to better understand the association between loss of CHEK2 function and cancer risk.

4 April 2023

We are super proud of former PhD student Rick Boonen who defended his thesis “Functional analysis of genetic variants in PALB2 and CHEK2: linking functional impact with cancer risk” with pride and conviction. Good luck with your future work at Eurofins PAMM!

28 February 2023

Happy to share our collaborative work with Sylvie Noordermeer’s lab showing that BRCA1-deficient cells depend on EXO1-mediated repair by SSA. Fantastic work by postdoc Bert van de Kooij (Van Attikum lab) and Anne Schreuder (Noordermeer lab) in collaboration with Raphael Pavani from Andre Nussenzweig’s lab and Arne van Hoeck from Edwin Cuppen’s lab.

24 February 2023

We had our first ever Van Attikum lab symposium with great presentations and vibrant discussions that gave rise to a lot of exciting new ideas! The symposium ended with delicious food and drinks in restaurant City Hall Leiden.

1 February 2023

Michael van Gerven started as a new postdoc on a KWF-funded project in our lab. He will setup new approaches to study DNA double-strand break repair by the poorly understood single-strand annealing (SSA) pathway to better understand its relevance for BRCA1-deficient cancer cells.

20 December 2022

Postdoc position available

We are looking for a highly motivated postdoc for a project financed by the KWF. You study genetic variants in the CHEK2 gene whose clinical significance in terms of breast cancer risk is unclear. The aim of this project is to develop and use a high-throughput functional assay to determine the impact of all possible missense variants in CHEK2 on CHK2 kinase activity relevant to its function as a tumor suppressor. With this information carriers of CHEK2 variants can be better informed about their risk of developing breast cancer.

Apply here
Closes: February 20th, 2023

20 December 2022

Our Dutch Cancer Society (KWF Kankerbestrijding) grant application to study the functional impact and associated breast cancer risk of genetic variants in the CHEK2 gene was funded!

9 November 2022

We are super proud of former PhD student Jenny Singh who defended her thesis “Identification and characterization of novel factors in the DNA damage response” in a very convincing manner. Good luck with your future work in Annabel Quinet’s lab!

27 October 2022

Together with Martijn Luijsterburg, John van Noort and Remus Dame we organized a very successful Dutch Chromatin meeting at the LUMC in Leiden. Thanks to all sponsors and speakers Nico Thomä, Ana Pombo, Fred van Leeuwen, Sebastian Deindl, Bas Heijmans.

3 October 2022

We just presented some of our work at the fantastic ASBMB meeting on “The interplay between epigenetic regulation and genome stability” in Seattle, USA.

15 September 2022

We have an open postdoctoral research position to study DNA repair pathway choice in BRCA1-mutated cancers. Interested in studying this process to find new therapies for these cancers? Application closed!

9 September 2022

Our new paper “Crosstalk between end-joining, single-strand annealing and homologous recombination using new multi-pathway DNA double-strand break repair reporters” is out in Nature Communications. Great work by postdoc Bert van de Kooij in collaboration with Alex Kruswick from Mike Yaffe’s lab.

8 September 2022

We are super proud of former PhD student Leonie Kollenstart who defended her thesis “Identifying and characterizing regulators of histone acylation and replication stress” with great conviction. We look forward to seeing her future work with Anja Groth!

29 July 2022

We published a review in Trends in Cancer on the functional analysis of genetic variants in the moderate cancer risk gene CHEK2 . Read about the challenges, particularly how to link functional outcomes with cancer risk.

30 June 2022

We organized a fantastic HBOC-VUS workshop with Jos Jonkers, Arne Nedergaard and Peter Bouwman on the Functional Analysis of Sequence Variants in Hereditary Breast and Ovarian Cancer Genes, in Leiden, the Netherlands. Excellent line up of speakers, great talks and discussions.

1 April 2022

We co-organized, attended and presented our work at an excellent DNA repair meeting in Egmond aan Zee, the Netherlands. We look forward to the next meeting in 2026!

22 February 2022

Happy to share our review on fluorescent DSB-repair reporters, which is out now in Frontiers in Genetics. Great work by postdoc Bert van de Kooij. We hope this review will be helpful in choosing the right DSB reporter for your research!

12 January 2022

New paper from the lab out in Life Science Alliance. Chl1/DDX11 helicase controls replication fork progression by regulating dNTP pools. Great work by PhD student Sophie van der Horst and postdoc Amandine Batté and co-workers, in collaboration with the labs of Jolanda van Leeuwen and Andrei Chabes’s.

22 December 2021

Our paper in Cancer Research describing a quantitative approach for the functional analysis of genetic variants in the tumor suppressor CHEK2 is online. We identified new CHEK2 variants associated with increased cancer risk. Great work by Rick Boonen and collaborators!